KDPAY钱包官网平台
主页
我是商户
.
全能收款
.
行业方案
.
营销获客
.
智慧门店
.
增值服务
我是合作机构
.
SaaS服务商合作
.
数字科技赋能
.
聚量广告合作
.
境外服务合作
.
数字人民币支付
.
合作伙伴招募
合作案例
.
智慧零售
.
智慧餐饮
.
智慧校园
.
智慧物业
.
智慧景区
.
智慧加油
.
智慧医疗
.
智慧文娱
.
智慧酒店
.
智慧保险
了解KDPAY钱包
.
公司介绍
.
分支机构
.
新闻资讯
加入我们
.
诚聘英才
登录平台
.
门户综合平台
主页
我是商户
我是合作机构
合作案例
了解KDPAY钱包
加入我们
登录平台
全能收款
行业方案
营销获客
智慧门店
增值服务
SaaS服务商合作
数字科技赋能
聚量广告合作
境外服务合作
数字人民币支付
合作伙伴招募
智慧零售
智慧餐饮
智慧校园
智慧物业
智慧景区
智慧加油
智慧医疗
智慧文娱
智慧酒店
智慧保险
公司介绍
分支机构
新闻资讯
诚聘英才
门户综合平台
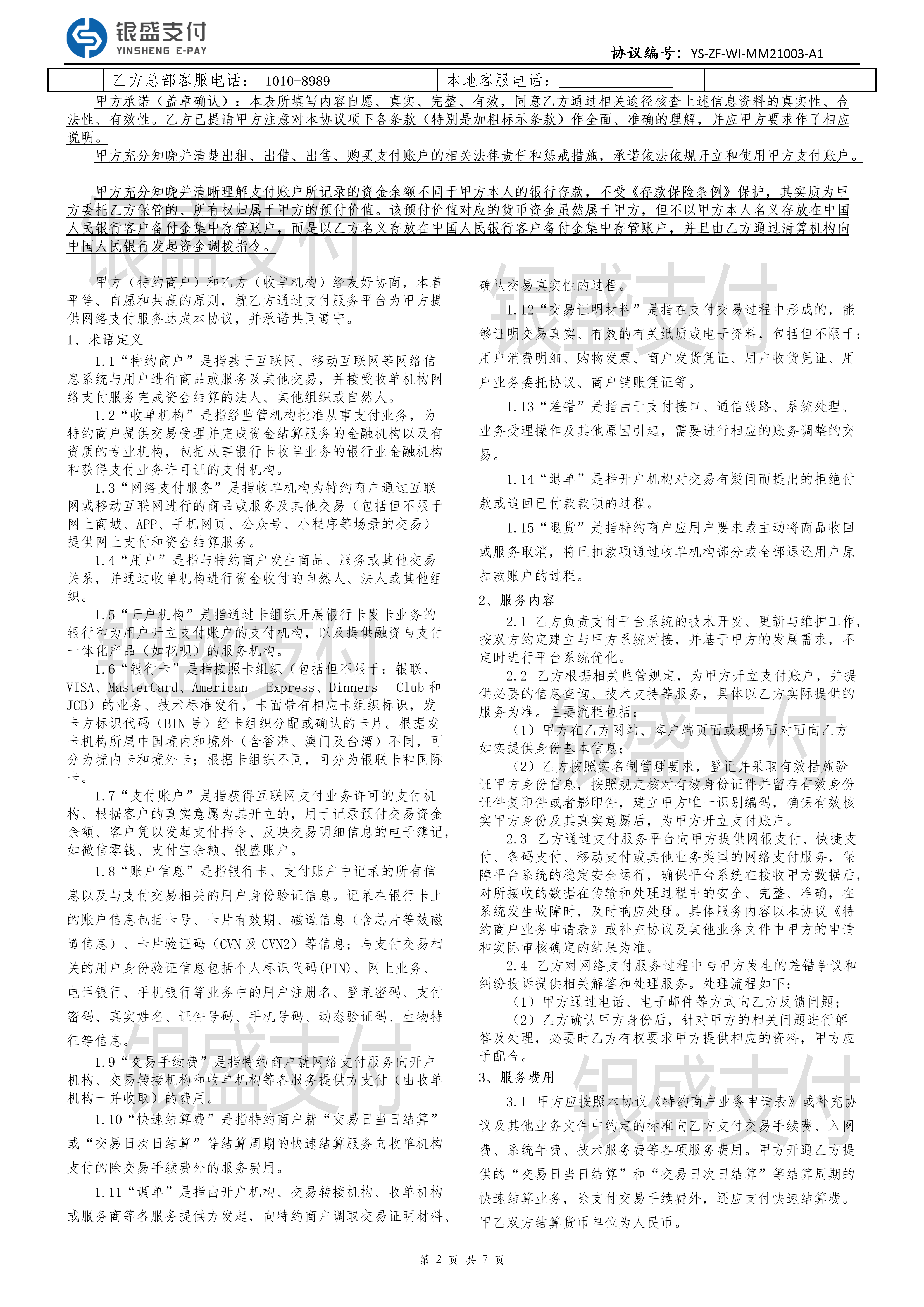
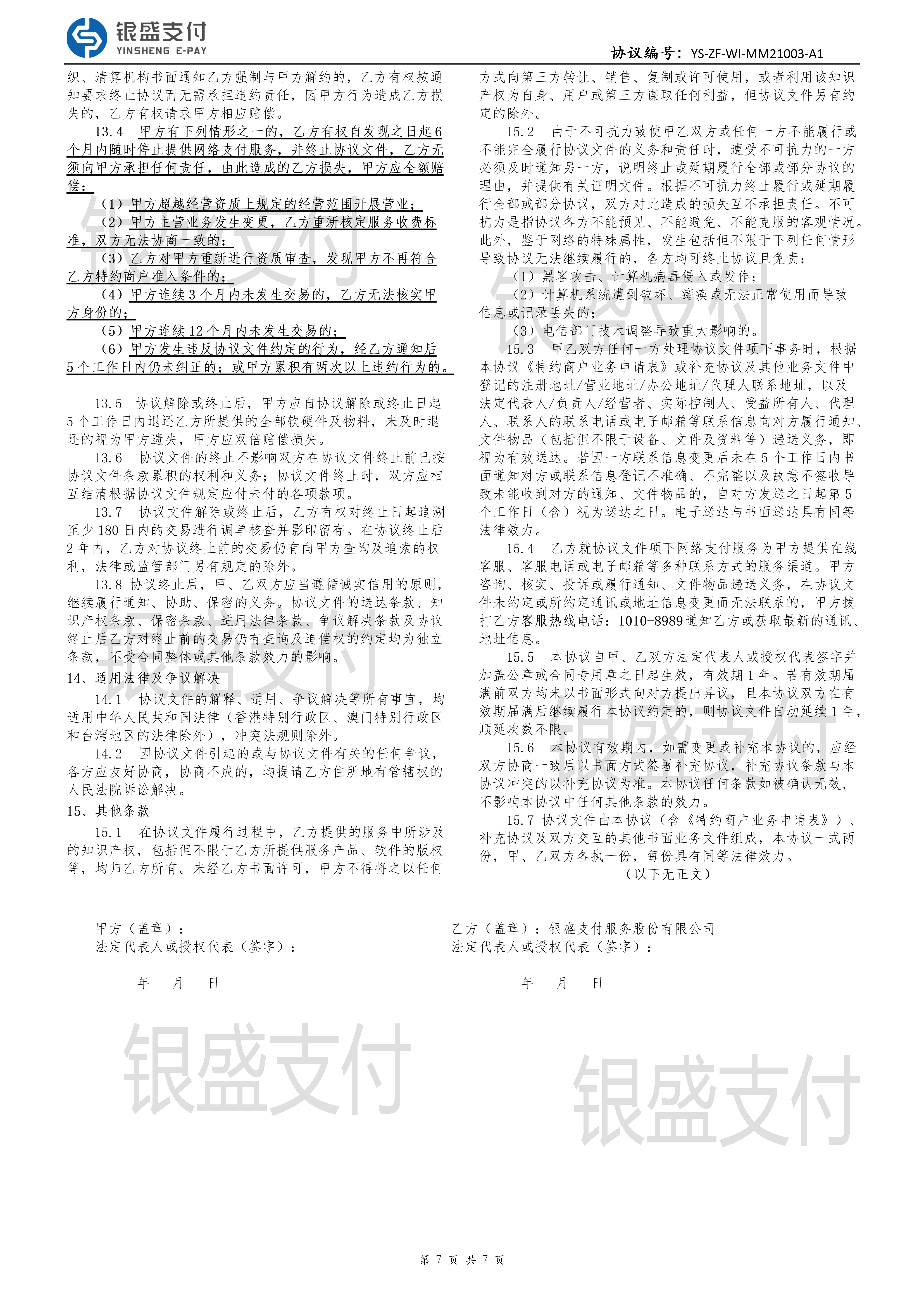
互联网支付服务协议
>>返回
在线咨询
产品申请
服务商申请